Аппарат для точечной сварки на конденсаторах - «Своими Руками»
![]() |
С нами вы научитесь делать все сами: Процесс познания – это наше естественное состояние. И для начала нам нужно признать, что вы можете сделать все сами, не обязательно сразу бежать в магазин или торговый центр за новой вещью, если её можно сделать самим. ... |
Главным достоинством этого аппарата для точечной сварки является его доступность к повторению. Не нужно искать и дорабатывать трансформатор от микроволновки, не нужны мощные ионисторы и т. п. Все детали вполне могут оказаться под рукой у каждого, кто увлекается электроникой и кому понадобилось срочно «сварить» батарею литий-ионных аккумуляторов.
Понадобится
- Выпрямительный мост.
- 4 конденсатора 35 В 6800 мкФ.
- Светодиод.
- Резистор 1 К.
- Провода 1 метр 4 кв.мм.
- Трансформатор 12 В.
Изготовление аппарата для точечной сварки
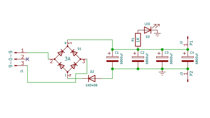
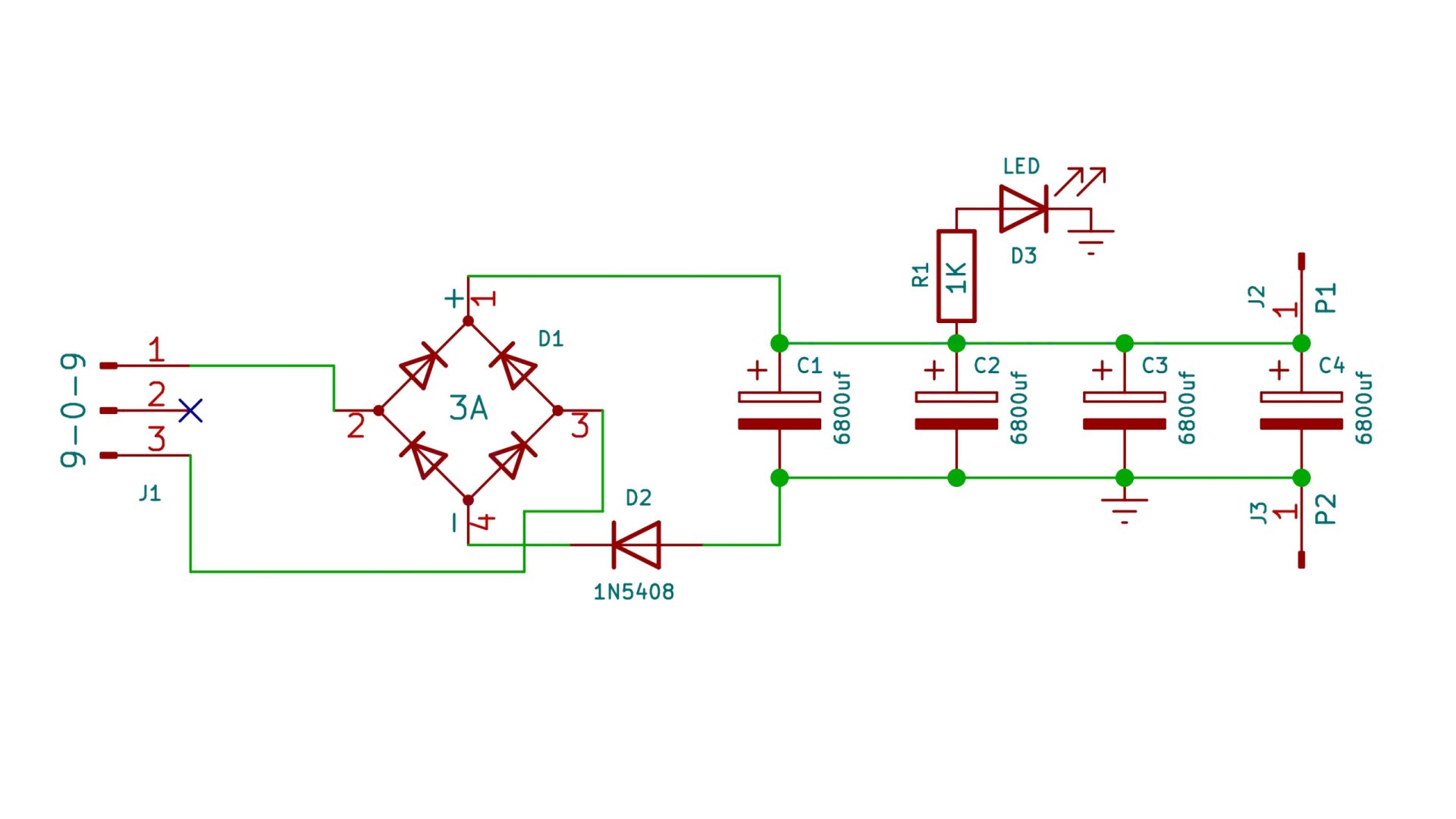
Сема устройства проста. По сути это обычный выпрямитель, но с большей емкостью конденсаторов.
Первым делом спаиваем параллельно все 4 конденсатора.
Устанавливаем их на основание из любого твердого листа.
Припаиваем вторичную обмотку от трансформатора к диодному мосту и к конденсаторам согласно схемы.
Припаиваем цепочку светодиода и резистора для индикации.
Переходим к изготовлению электродов. Из толстой пророки делаем отрезки, затачиваем с одной стороны, с другой оголяем для пайки.
Припаиваем к проводам.
Из нескольких слоев термоусадки формируем утолщение для удобства.
Изолируем терсоусадеой конечный результат.
Припаиваем к выходу одного из конденсаторов.
К первичной обмотке трансформатора припаиваем сетевую вилку с проводом.
Аппарат для точечной сварки готов. Включаем в сеть, светиться светодиод.
Пробуем приварить никелевую полоску к аккумулятору 18650.
Результат достойный.
Конечно, у этого аппарата есть свои недостатки, и пользоваться им на постоянной основе не стоит, но как вариант выйти из сложного положения подойдет как нельзя кстати.
Похожие статьи
Комментарии
«Консервация своими руками»
Как поднять емкость, найти утечки тока...
Сегодня поговорим об аккумуляторах. Рано или поздно любой аккумулятор нуждается в обслуживании. У меня их было около...
3 настройки увеличат время работы смартфона от..
Приветствием всех читателей! Сегодня подготовили для вас полезный материал. Отключите 3 Google-сервиса, которыми вы,...














