Простой хороший металлоискатель своими руками - «Своими Руками»
![]() |
С нами вы научитесь делать все сами: Процесс познания – это наше естественное состояние. И для начала нам нужно признать, что вы можете сделать все сами, не обязательно сразу бежать в магазин или торговый центр за новой вещью, если её можно сделать самим. ... |
Хотите попробовать себя в поиске сокровищ, но не готовы тратить большие суммы на профессиональное оборудование? В этой статье вы найдёте инструкцию, как собрать простой, но эффективный металлоискатель своими руками из доступных материалов — без сложных схем и дорогих деталей.
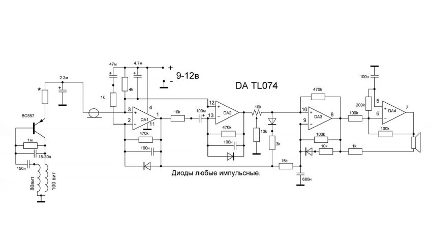
Схема металлоискателя
Схема устройства проста: микросхема, несколько конденсаторов и резисторов. Основная плата и плата с катушкой соединены экранированным кабелем.
Скачать платы можно тут.
Изготовление металлоискателя
Вместо микросхемы ТЛ074 можно использовать LM324, но я выбрал ТЛ074 из-за лучшей чувствительности. Провод, соединяющий платы, обязательно должен быть экранированным.
Для увеличения чувствительности можно попробовать разные транзисторы и конденсаторы. Я установил три конденсатора: 150 нФ и два по 15 и 10 нФ, соединённые параллельно.
Изготовление катушки
Катушка намотана на круглую оправу диаметром 17 см, но можно выбрать и другой размер. Провод для катушки должен быть от 0,2 до 0,5 мм, чтобы она была удобной в использовании.
После намотки катушку нужно обмотать изоляционным материалом и пропитать парафином или клеем для лучшей целостности. Затем три вывода катушки припаиваются к маленькой плате.
Проверка и тестирование
Металлоискатель питается от 9-ти вольтовой батареи, но можно использовать и аккумулятор 12 В. Устройство собрано и готово к тестированию.
Я протестировал металлоискатель на монетке и золоте. Он реагирует на все металлы одинаково, но чувствительность можно настроить. Для этого нужно использовать мультиметр и подстроечный резистор для регулировки напряжения.
Частота работы металлоискателя составляет около 9,4 кГц, и её можно изменить, подбирая конденсатор. Желательно, чтобы частота была в пределах 6–12 кГц.
С помощью деревянной линейки я проверил глубину обнаружения монетки и обнаружил, что она составляет около 18 см.
Этот металлоискатель прост в сборке и настройке, и с ним можно найти различные металлы. Если вам интересна эта тема, дайте знать, и я покажу что-то более сложное.
Удачи вам и отличного настроения!
Похожие статьи
Комментарии
«Консервация своими руками»
Как поднять емкость, найти утечки тока...
Сегодня поговорим об аккумуляторах. Рано или поздно любой аккумулятор нуждается в обслуживании. У меня их было около...
3 настройки увеличат время работы смартфона от..
Приветствием всех читателей! Сегодня подготовили для вас полезный материал. Отключите 3 Google-сервиса, которыми вы,...









