Сверхпростой индикатор уровня без транзисторов и микросхем - «Своими Руками»
![]() |
С нами вы научитесь делать все сами: Процесс познания – это наше естественное состояние. И для начала нам нужно признать, что вы можете сделать все сами, не обязательно сразу бежать в магазин или торговый центр за новой вещью, если её можно сделать самим. ... |
Существуют схемы простейших индикаторов уровня сигнала, которые не содержат транзисторов и микросхем. Для их работы не требуется даже источник питания. А время, затраченное на сборку, не превысит 20 - 30 минут. Хотя, если честно, в итоге получится простое светомузыкальное оформление, например, колонки. О точности таких индикаторов говорить не приходится. Соберем одну из распространённых схем, кочующих по просторам Интернета.
Изготовление индикатора уровня без транзисторов и микросхем
Учитывая простоту схемы и минимум деталей, используемых для индикатора, устройство можно собрать даже навесным монтажом. Но если не полениться, и изготовить хотя бы простейшую печатную плату, то самоделка будет выглядеть более законченной, более стильной. Приступаем к сборке.
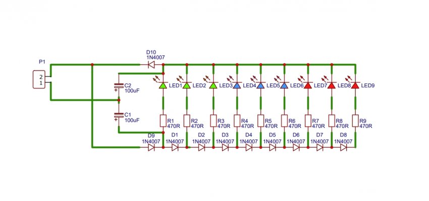
Для большего визуального эффекта лучше взять разноцветные светодиоды. Обычно в индикаторах используется три цвета: зелёный, жёлтый и красный. Не будем «изобретать велосипед», индикатор будет соответствовать канонам.
Для ограничения тока светодиодов потребуются резисторы. Их номинал 470 Ом. Детали устанавливаются на плату и запаиваются. Теперь очередь диодов. Использованы 1N4007.
Из них собирается своеобразная «лесенка», на каждой «ступеньке» которой падение напряжения составит около 0,3 Вольта. И будет гореть соответствующий светодиод.
Кроме собственно индикаторной части понадобится удвоитель напряжения на входе. Он собирается из двух диодов и двух электролитических конденсаторов. Ну, и всё. Теперь проверка.
Сигнал, поданный прямо с выхода мр3 плейера недостаточен для работы индикатора.
Необходим УНЧ.
Удобно снимать сигнал с выводов динамика. Разноцветные огоньки мигают в так музыке. Устройство работает.
Похожие статьи
Комментарии
«Консервация своими руками»
Как поднять емкость, найти утечки тока...
Сегодня поговорим об аккумуляторах. Рано или поздно любой аккумулятор нуждается в обслуживании. У меня их было около...
3 настройки увеличат время работы смартфона от..
Приветствием всех читателей! Сегодня подготовили для вас полезный материал. Отключите 3 Google-сервиса, которыми вы,...








