Универсальный LCR-метр на Arduino - «Своими Руками»
![]() |
С нами вы научитесь делать все сами: Процесс познания – это наше естественное состояние. И для начала нам нужно признать, что вы можете сделать все сами, не обязательно сразу бежать в магазин или торговый центр за новой вещью, если её можно сделать самим. ... |
Привет, друзья! Сегодня я покажу, как сделать универсальный тестер электронных компонентов LCR-метр своими руками. Плюс конструкции в том, что тестер собран на популярной платформе Arduino Nano, имеет очень простую схему, позволяет производить измерения большого числа различных электронных компонентов, таких как резисторы, транзисторы, конденсаторы, индуктивности и другие.
Изготовление универсального LCR тестера на Arduino Nano
Для простоты я взял Arduino Nano с чипом AT Mega 328P и OLED-дисплей 0,96 дюйма с интерфейсом I2C.
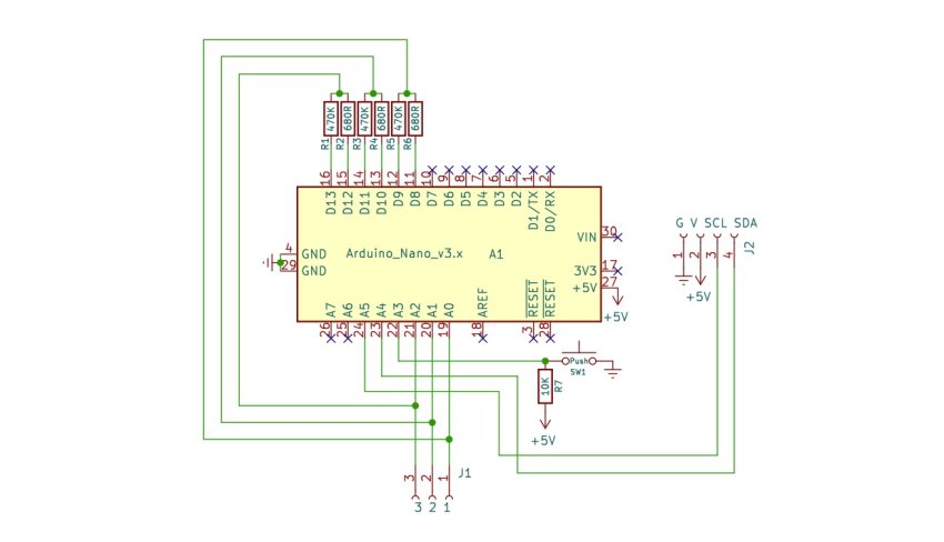
Сначала я разработал простую схему с Arduino Nano V3, подключённую к OLED-дисплею. Разъем для проверки деталей подключен к выводам Arduino Nano через резисторы, а кнопка запускает тестирование каждого компонента.
Далее я превратил схему в плату.
Перехожу к впайке деталей в плату. Разместил их в соответствии с принципиальной схемой, которую можно найти тут: ссылка на скачивание платы, прошивки, схемы.
После пайки очистил плату изопропиловым спиртом.
Вставил OLED-дисплей в разъём и подключил Arduino Nano к компьютеру через Arduino IDE. Загружаю прошивку, убедившись, что все библиотеки установлены. Нажимаю «Загрузить» для компиляции и загрузки кода.
Наш универсальный тестер готов.
Подключаю зарядное устройство для мобильного телефона через кабель mini B к Arduino. Включаю схему и начинаю тестирование.
Если подключить светодиод, тестер показывает прямое напряжение светодиодов: зелёный — 2,7 В, синий — около 2,9 В. Протестируйте транзистор — он покажет тип, выводную схему. Также происходит и с другими деталями.
То же самое с MOSFET-транзисторами: тип, выводную схему и канал (N или P). Вы также можете проверерять конденсаторы, резисторы и индуктивности. Если компонент не работает, тестер покажет ошибку. Используйте соединительные провода для проверки крупных компонентов.
Похожие статьи
Комментарии
«Консервация своими руками»
Как поднять емкость, найти утечки тока...
Сегодня поговорим об аккумуляторах. Рано или поздно любой аккумулятор нуждается в обслуживании. У меня их было около...
3 настройки увеличат время работы смартфона от..
Приветствием всех читателей! Сегодня подготовили для вас полезный материал. Отключите 3 Google-сервиса, которыми вы,...









