Как собрать простой драйвер для бесщеточного двигателя - «Своими Руками»
![]() |
С нами вы научитесь делать все сами: Процесс познания – это наше естественное состояние. И для начала нам нужно признать, что вы можете сделать все сами, не обязательно сразу бежать в магазин или торговый центр за новой вещью, если её можно сделать самим. ... |
В эпоху стремительного развития робототехники, автоматизации и «умных» устройств бесщёточные двигатели (BLDC) становятся всё более востребованными. Они отличаются высокой эффективностью, надёжностью и долговечностью по сравнению с традиционными щёточными моторами. Однако для управления бесщёточным двигателем необходим специальный драйвер — электронная схема, которая обеспечивает коммутацию обмоток, контроль скорости и направления вращения.
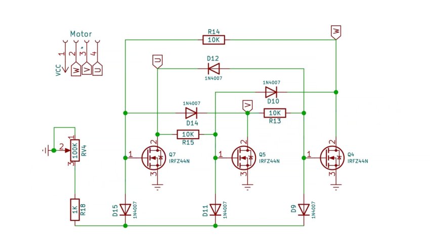
Простой драйвер для бесщеточного (бесколлекторного) двигателя можно собрать на основе трёх полевых транзисторов с изолированным затвором (например, IRFZ44N), резисторов и диодов. Такая схема представляет собой трёхфазный переключатель, где каждый транзистор управляет своей фазой двигателя.
Такое устройство можно использовать для управления бесщеточными двигателями от старых HDD и другими моторами от ненужной оргтехники.
Компоненты и схема
Необходимые компоненты:
- 3 полевых транзистора IRFZ44N с каналом N-типа;
- 3 резистора 10 кОм, 1 резистор 1 кОм,;
- переменный резистор 100 кОм;
- 6 диодов 10 1N4007.
Схема драйвера
Главным достоинством данной схемы является отсутствие RC-цепочек, вследствие чего двигатель сразу выходит на максимальные обороты, которые ограничиваются только проходящим током через двигатель.
Скорость вращения вала двигателя можно регулировать переменным резистором RV4.
Данная схема подходи для управления двигателями с включением обмоток по типу «звезда».
Иными словами из мотора должно выходить 4 провода: 3 фазы и общий.
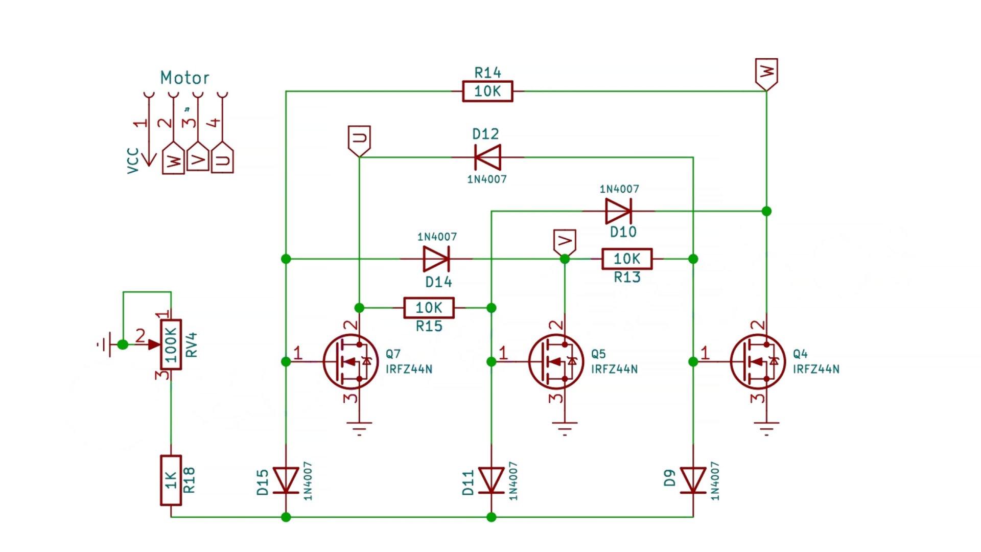
Сборка драйвера для бесщеточного двигателя
Транзисторы устанавливаются на радиатор через изолирующие прокладки и фиксируются винтами.
Далее припаиваем все детали согласно принципиальной схемы.
К стокам транзисторов прикручиваем силовые провода, которые пойдут на фазы бесщеточного двигателя.
Подключаем драйвер к двигателю. Желтый к плюсу питания.
Если схема собрана верно и правильно подключена к двигателю, то при подаче питания он начнет вращать вал автоматически, без дополнительной настройки.
Похожие статьи
Комментарии
«Консервация своими руками»
Как поднять емкость, найти утечки тока...
Сегодня поговорим об аккумуляторах. Рано или поздно любой аккумулятор нуждается в обслуживании. У меня их было около...
3 настройки увеличат время работы смартфона от..
Приветствием всех читателей! Сегодня подготовили для вас полезный материал. Отключите 3 Google-сервиса, которыми вы,...








